图知网
搜索
首页
热门推荐
图片分类
石狮的朋友都跟我推荐这家东北菜铁锅炖
下载原图
相关图片
米兰美食启运东北菜铁锅炖锅包肉酱大骨
战斗民族的铁锅大炖菜 看着真香呀(有一种想往锅里贴饼子的冲动)
铁锅炖菜加盟怎么样?
铁锅炖菜哪里学
青岛东北菜超香的铁锅炖
正宗铁锅炖菜培训学校
为你推荐
怦然心动第二季收官啦
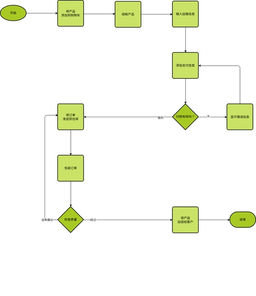
流程图示例:在线交易和运输 (由 visual paradigm online 的流程图
麦克斯·泰瑞奥 max thieriot的图片
水下清洁皮肤的美女
勤能补拙
之一,传统称呼为"土狗",南方叫"草狗",北方有的地方又叫"柴狗","笨狗"
罗永浩昨晚抖音直播卖货15秒售空10万件湖北藕
佳人曲(电影《十面埋伏》插曲,古琴谱) - 古筝谱 - 歌谱简谱大全