图知网
搜索
首页
热门推荐
图片分类
宝宝巴士启蒙音乐剧之恐龙世界第3集我是霸王龙
下载原图
相关图片
是霸王龙儿歌是wo是霸王龙歌1歌词节选,嗷嗷嗷嗷嗷嗷,wo是恐龙宝宝
恐龙当家
福利| 恐龙迷绝对不可错过的科普英文动画 - 恐龙列车dinosaur train
《疯狂侏罗纪》动画电脑壁纸分享!
《恐龙当家》动画电影桌面壁纸 第10张 1920x1200 高清壁纸图片 (天堂
[2015][欧美][喜剧][bd-1080p]恐龙当家/善良的恐龙 the.good.
为你推荐
女王也是普通人:英国国王伊丽莎白二世的10大私生活真相_菲利普
广东虎门大桥与威远炮台
儿童栗子头来啦
阳宅八宅开门诀
人体腿部静脉曲张照片
灵魂画手潘玉良一生最美的作品就是被爱情成全
在位于宁阳县乡饮乡万家村的永森奶牛养殖场,宋师傅早早便来到这里
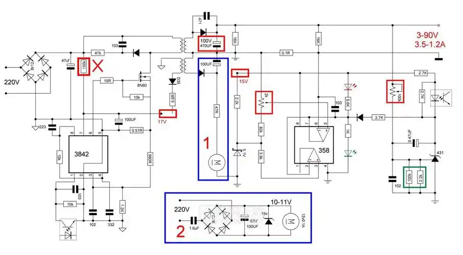
详解四种电瓶车充电器改可调电源的方法及电路图分析