图知网
搜索
首页
热门推荐
图片分类
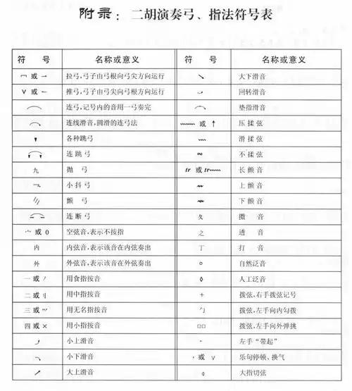
二胡曲谱上的" "号符号表示什么意思?
下载原图
相关图片
五线谱与简谱的音符时值对照表
乐谱符号图案及名称((也不担心看不懂谱子啦)
请用五线谱,简谱写出下列音符及拍数
二胡谱中常用符号
五分钟内教你看懂简谱!【图片讲解版】_音符
每一个符尾,表示把音符的时值减少一半,相当于简谱的减时线.
为你推荐
香港夜景高清电脑桌面壁纸图片
泰国19岁女子长得太丑找不到男友,整容后变成了这样!
路得威混凝土抹光机厂家rwmg236b座驾式抹光机
二次元男生头像
立邦漆色卡电子版---灰卡-国产色卡-其他色卡-123仪器商
卓大王牛奶版简笔画教程
麻将胡牌牌型图解大全,八种胡法图片_9万个为什么
一看就会得简笔画教程解放军