图知网
搜索
首页
热门推荐
图片分类
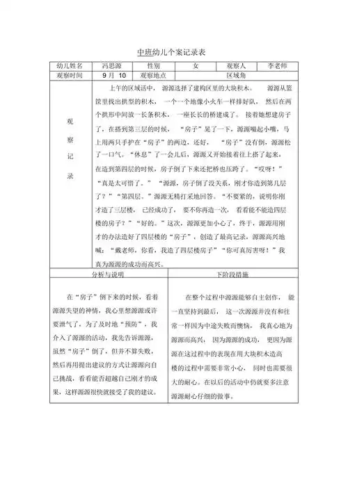
网站首页 海量文档 幼儿/小学教育 幼儿教育中班观察记录表.
下载原图
相关图片
中班观察记录表
中班幼儿观察记录表1
中班观察记录表doc
中班幼儿观察记录表精华版
网站首页 海量文档 幼儿/小学教育 课外知识中班区域观察记录模板.
幼儿中班游戏观察记录表
为你推荐
普京私聊以色列总统性丑闻 被麦克风所"出卖"
遇见 原版 钢琴双手简谱 钢琴谱 钢琴简谱
收纳系统设计6种l型厨房收纳73美观又实用
【我的世界建筑】如何建造一个中世纪豪宅(搬运)
文时革期东方牌红第一代拖拉机
来自幽灵战机的空中支援以及瓦尔基里的飞弹已经无法阻止异虫的空中大
江建青 阳山县黎埠镇升平村委会前锋村小组为何他们能够获评"最美乡贤
金泰熙二胎后拍大片,换3套简约裙装,年近40岁皮肤好得不真实!