图知网
搜索
首页
热门推荐
图片分类
活动作品升压电路原理5v电源如何上升到12v
下载原图
相关图片
5v转12v电路_5v转12v升压电路-csdn博客
xl6009设计的大电流5v转12v升压电路
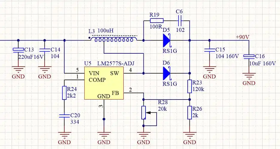
求5v升90v的升压电路怎么设计
5v 1a电源组18650充电器板模块 移动电源主板 电路板pcb5v升压板
5v升压126v
5v升压400v电路图
为你推荐
原图欣赏-太平洋摄影部落
60多万提奔驰高顶7座商务车宾利黄豪华内饰百万既视感
白色翠菊,白色翠菊的特写
【预订】understanding understanding: essays on
包括阳江阳春市社保局在哪里,电话,地址,地图,交通,办事等方面的信息
从零开始的异世界生活 艾米莉亚手办婚纱… - 半次元 - acg爱好者社区
【武汉二手车】2017年1月_二手本田 雅阁 _华夏二手车网
春风实业集团有限责任公司