图知网
搜索
首页
热门推荐
图片分类
01英语动词to do/doing思维导图08赶快收藏
下载原图
相关图片
动词不定式 | processon免费在线作图,在线流程图,在线思维导图
动词不定式的有关分享0707
to的动词不定式思维导图
英语思维导图
思维导图模板大全英语思维导图模板免费分享
省to的动词不定式
为你推荐
励志文字语录高清图片手机壁纸,创意,可爱,创意,高清,励志,文字语录
手写体幼儿园可爱卡通字体78
最流行的a字半身裙,学这5种搭配,显腿长也很时髦
jk制服搭配黑色丝袜穿搭,尽显美女完美身材与清纯可爱
动画片小猪佩奇视频在线观看 - 西瓜视频
【balabala】巴拉巴拉旗下棉致儿童裙子女童连衣裙夏季新款公主裙超仙
民国时期,张作霖的沈阳兵工厂,为何能够成为中国最大的兵工厂?
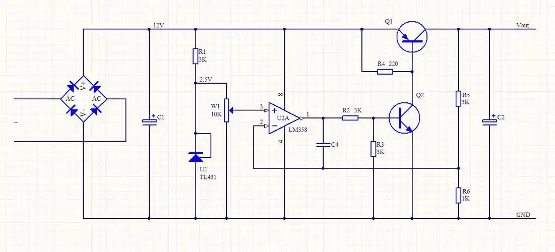
线性可调电源电路图