图知网
搜索
首页
热门推荐
图片分类
张艺兴2023大航海巡演##张艺兴大航海无远弗届巡回演唱会
下载原图
相关图片
张艺兴小羊蹄
张艺兴合掌
张艺兴演唱会激光不伤镜头
张艺兴2023大航海巡演##张艺兴1007生日快乐
张艺兴出道十二周年##张艺兴出道十二周年
张艺兴出道十二周年
为你推荐
正版小学生红色经典书籍7册儿童读物爱国抗日少年小英雄雨来两个小
我叫小可爱3微信表情
邓伦和金晨做过吗
寸头发型最有男性魅力硬朗帅气适合各种脸型的男生去剪
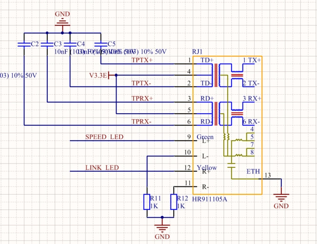
lan8720调试过程中遇到的坑
"可爱"是小个子的专有词?高个女孩这么穿,温柔乖巧惹人爱
新加坡帅大叔zacharyzh
素描动物教程:小猫咪的画法