图知网
搜索
首页
热门推荐
图片分类
浙江丽水仙都农夫牵牛宛如动起来的水墨画网友宁静美好
下载原图
相关图片
老农牵牛
0281 牵牛的女孩 布面油画
网红牵牛人(给他和牛拍照得付费20圆/人)
路上的农民在牵牛
(原创)绩溪胡村牵牛披蓑
(原创)绩溪胡村牵牛披蓑
为你推荐
请问园林专家,这种行道树叫什么名字,谢谢!
组图:《烽火双雄》剧照曝光 郭金短发干练_内地剧_电视-超级明星
天津地图矢量素材 - 矢量地图_中国地图,世界地图,矢量地图 - 素材
五边形有没有对称轴?轴对称基础认知及拓展练习!
冬奥会运动项目简笔画 大家催更的冬奥会项目 99主题元素: 花样
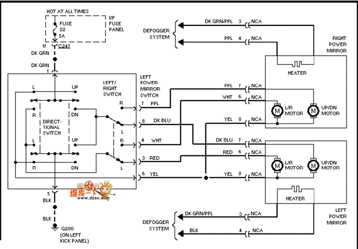
马自达96taurus电动后视镜电路图
运动守望者t型羽毛球挥拍训练器高远球动作练习器步伐跳杀陪练器
【全是inky】 尝试给dsink添乱 无cp向 只是单纯的 很想看dsink炸毛