图知网
搜索
首页
热门推荐
图片分类
彩色卡通牧童吹笛子骑牛清明节元素png素材
下载原图
相关图片
春季清明节气手绘卡通牧童骑黄牛柳条杏花村
清明节牧童骑黄牛儿童画模板电子版打印涂色春天传统节气线稿涂色
《所见》清·袁枚|牧童骑黄牛,歌声振林樾【唐诗宋词·曼悦之声】
牧童骑黄牛
2022清明节牧童骑牛吃草插图插画
古风手绘牧童骑牛吹笛子清明时节春天原创人物插画素材
为你推荐
红色头发动漫男生帅气超酷头像图片
云南20岁美女死刑犯被枪决,死前提出:帮我取出避孕环|陶静|云南省
安全员c证在哪里查询?_生产_答案_卷扬机
海口轮渡能到哪
美术:小鸡吃米
3d撕皮缝针脚踝纹身图案
再拍青岛葡萄酒博物馆
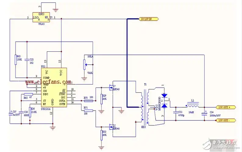
sg3525应用电路汇总