图知网
搜索
首页
热门推荐
图片分类
内衣/家居服 歌芮蜜语秋冬款超聚拢甜美刺绣系带文胸套装 商品参数
下载原图
相关图片
系带内衣女学生图片
性感内衣情侣无钢托超薄蕾丝透明开口镂空系带胸罩丁字内裤套装
内女衣学生系带内衣绑带式滑学生抹胸裹胸无钢圈文胸
*成份实拍 韩版无痕无钢圈聚拢多色系带文胸内衣女短款 实价
碎花系带聚拢上托文胸少女无钢圈性感时尚内衣春夏季一片式胸罩女
蕾丝裹胸系带性感女士内衣女防滑无肩带薄款抹胸防走光无钢圈文胸
为你推荐
女明星颜值6进4
倪萍瘦20斤录节目 再次回到"倪萍姐姐"时的状态
净原转吧,后移川南,大鲍鱼,小螃蟹卡钳,手工平叉,九抓轮古,改装透镜
潘建伟院士与中国科大科研团队代表在实验室交流研讨.
人像男
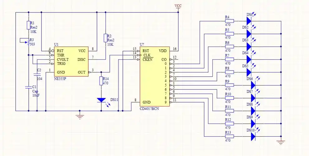
ne555cd4017流水灯proteus仿真设计
好看的贝壳海螺高清图片特写电脑桌面壁纸第二辑
变压器铜线圆漆包线图片