图知网
搜索
首页
热门推荐
图片分类
奈雪的茶发布2020新式茶饮白皮书男性消费者占比提升至四成
下载原图
相关图片
男性消费者拿着购物袋和手机
安全购物.消费者保护理念.男人高兴的消费者拿着购物袋.买卖.
年轻男性消费者选择海洋鱼饵
男性消费者的偏好随着年龄的增长而变化
直播间里的消费男性
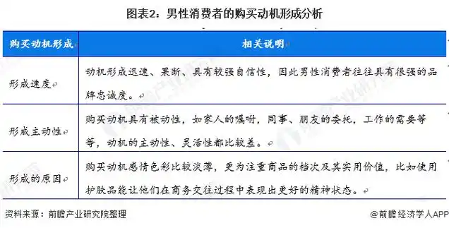
图表2:男性消费者的购买动机形成分析
为你推荐
男生遮脸图
袁弘&张歆艺,号称颜值巅峰伴郎(娘)团.
黄豆脸emoji存库分享
对小孩来说,玩手机和不玩手机差别挺大,尤其在上小学之后
几个超美的欧美女配上
一瞬间_简谱_搜谱网
小樱x小狼
中国民间故事手抄报,需要的加个关注,私发给你图片 - 抖音