图知网
搜索
首页
热门推荐
图片分类
梦幻西游游戏壁纸
下载原图
相关图片
梦幻西游:从来没有想过有一天桃夭夭给我穿衣服
梦幻西游壁纸分享(梦幻西游主题壁纸大全)
梦幻西游游戏壁纸
梦幻西游游戏精美手机锁屏壁纸
《梦幻西游》狐美人高清壁纸,全网独一无二 有位粉丝特别喜欢小狐狸的
【梦幻攻略】新手攻略2.
为你推荐
郭晶晶河北娘家探访:楼道贴喜字舅舅直夸好(组图)
胫骨结节骨骺炎的病因
中国经典纹样图鉴.
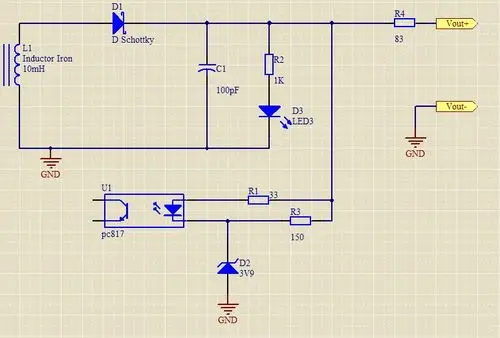
开关电源光耦反馈电路
舞蹈生的一字马 满足了多少想象
2019齐云塔_旅游攻略_门票_地址_游记点评,洛阳旅游景点推荐 - 去哪儿
关于我转生成为史莱姆那件事 头像
合页板式家具折叠梯子配件连接件厨柜门不锈钢焊接铰链