图知网
搜索
首页
热门推荐
图片分类
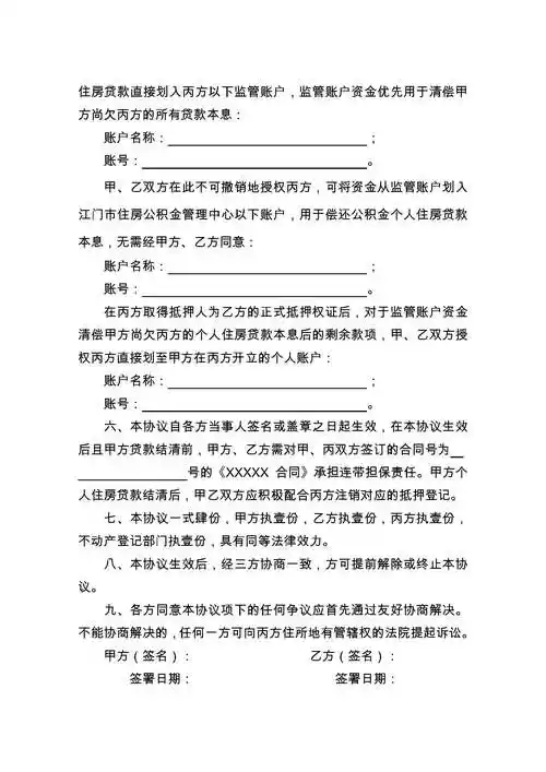
招商银行批量劝退上百名毕业生 三方协议成废纸
下载原图
相关图片
【政策文件】关于实施住房公积金个人住房贷款二手房"
郭雅与上海新高顿签订的三方协议.受访者供图
招商银行批量劝退上百名毕业生三方协议成废纸图
【政策文件】关于实施住房公积金个人住房贷款二手房"
【政策文件】关于实施住房公积金个人住房贷款二手房"
西安培华学院拿毕业和答辩强迫学生签三方协议
为你推荐
开外眼角前后对比图
王一博用别针卡裤腰##王一博瘦得裤头都要别针了
所以其实不用太担心别人怎么看待自己的发型,很多白头发的男生也可以
古风武侠剑客头像图片大全古风剑客美男头像
活动作品伴我同行2大雄79静香
干货|变电运维必须要掌握接地变的原理及作用!
高级轻奢绒布床尾凳休闲长凳
包容贝贝的鲁莽行为与pgone和gai都曾有过节红花会能否再回来全看他了