图知网
搜索
首页
热门推荐
图片分类
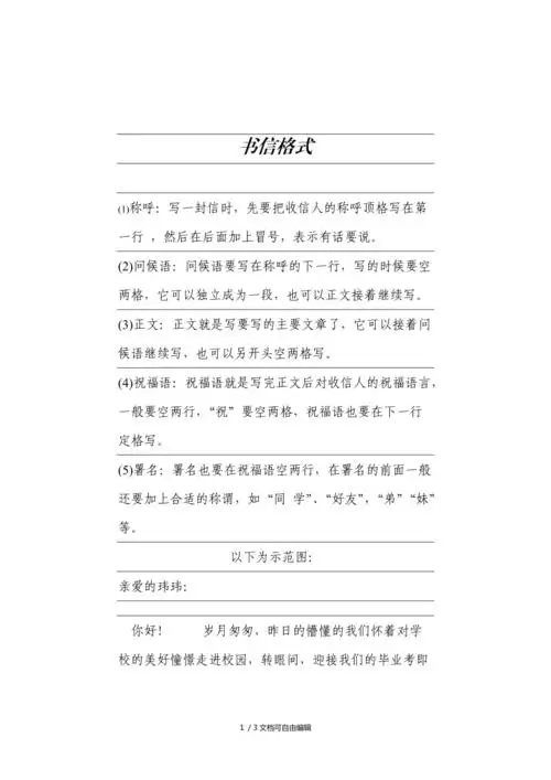
应用文常见文体书信格式图文介绍来了
下载原图
相关图片
书信的正确格式图片书信的正确格式图片书信正确格式图片
正确的书信格式范文图如下图:书信格式范文图日期写在署名的下一行.
中文书信格式
书信格式范文
书信格式
怎么用书信格式写读后感(主题:读书的快乐)
为你推荐
超可爱男生动漫头像小男孩呆萌男生动漫微信头像图片大全
2020年3月23日 16:49 关注 欧美 头像 姐妹头像 ins潮图 评圹
翅膀人物
陈敏之是一位穿搭有趣的时尚博主?跨界玩的不错呦
94奶牛98小兔92鳄鱼94树袋熊94河马097315网格尺寸
不止旅行##普陀山##春节去哪儿
用粘土做小鸟视频
中国古代传统纹样·国风古风国潮国风设计