图知网
搜索
首页
热门推荐
图片分类
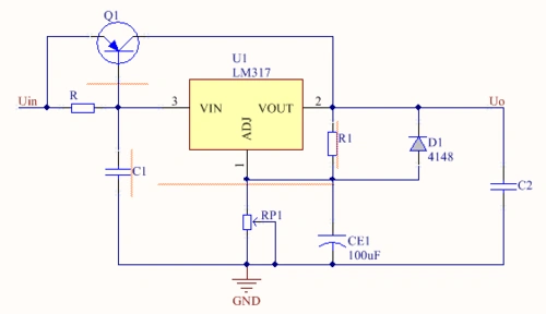
lm317电路图
下载原图
相关图片
请问一下,我用lm317做了一上5v转3.
lm117/lm3171.25v至37v连续可调.
lm317可调稳压电源电路图解析
6v的锂电池,怎么用lm317将其稳定为3v,要画出电路图!
12v铅酸蓄电池一个.想用lm317做led电源.
lm317你应该知道的10个知识点
为你推荐
"天地对决"#扫毒2天地对决 #刘德华 #古天乐
简笔画之眼镜王蛇优质
玛格简约开放式铝框玻璃门衣帽间定制卧室转角衣柜衣橱定做 预付金
哆啦a梦里的小静的简笔画
为了形成连锁品牌效应,由总部统一设计,提供门头,吧台设计和制作,投资
不一样的风格!国外海报双年展海报创意!_国际
《明朝那些事儿》作者履新,拟任上海市级机关副局职
米娅水粉一方原颜cj超级水粉24色42色丙烯颜料80ml/90ml学生绘画