图知网
搜索
首页
热门推荐
图片分类
颈眼动脉多发动脉瘤的密网支架治疗
下载原图
相关图片
卒中小组讨论后决定立即进行覆膜支架置入术,重建血管壁,隔绝动脉瘤
中国神介500人群病例集锦第174期:经颈动脉穿刺右侧后交通动脉瘤支架
病例分享:x型支架结合双微管技术栓塞前交通宽颈动脉瘤
y型交叉支架技术辅助栓塞前交通宽颈微小动脉瘤
7月31日,中山一院齐铁伟主任一巨大动脉瘤使用tunbridge支架tb4545
山大齐鲁医院2019-3-15日王云彦教授动脉瘤密网支架植入术tb4015
为你推荐
2012夏装新款女装 白领职业单裙 女修身显瘦工作裙半身裙子纯色
#速写#
动物脚印图片
假面骑士 #卡通 #头像 - 抖音
创新材料会变色的玻璃幕墙工程展播
光控开关电路图.png
布加迪eb110多人下
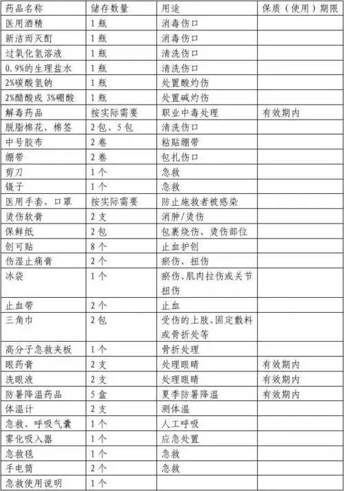
表附13-2 急救箱配置参考清单