图知网
搜索
首页
热门推荐
图片分类
国子监北京
下载原图
相关图片
北京国子监
国子监中国古代最高学府#原创摄影 #景点打卡 #名胜古迹 - 抖音
北京孔庙国子监
北京国子监 北京特色景点国子监-徐拾记官网
假期旅游北京 #北京旅游景点 #来拍照了 #旅游 #国子监拍照
北京七大必去景点你去过几个
为你推荐
医用外科口罩灭菌级独立包装景康一次性成人医用三层熔喷布防护
碗莲种藕
速写人物写生站立人物
"——瑞鹤高清美图
1,2,3,4,5,6,7,8,9,0的标准写法
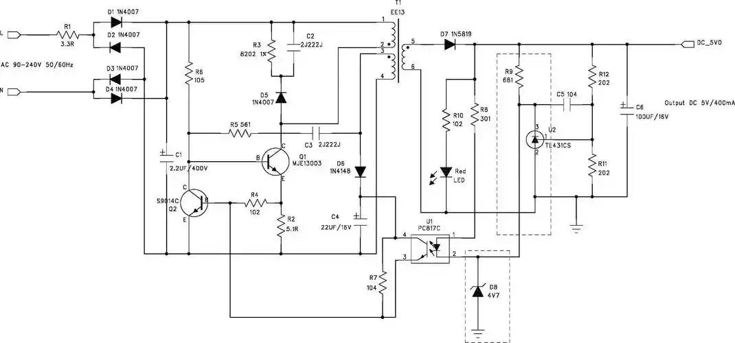
开关电源原理讲解篇
狗与鹿简笔画