图知网
搜索
首页
热门推荐
图片分类
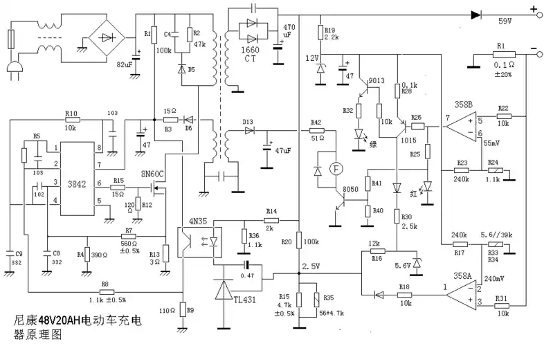
电动车充电器电路原理图
下载原图
相关图片
电动车充电器电路图全集_第1页
一文把30张电动车充电器电路图工作原理了解的明明白白
电瓶车充电器工作原理
电动自行车佳腾充电器电路图
电动车充电器电路图m
电子/电路 电动车充电器电路图第1页 你可能喜欢 电动车充电器原理图
为你推荐
王菊回应感情戏尺度大是演员的职业需要但也要考虑到不舒服
可能你我他她经历了正常的生命过程,儿童,少年,青年,中年,老年,死亡
抖音潮图搞怪头像图片
sneaker潮流壁纸 — "kyrie"
百度识图搜索结果
海底捞生日篇你可以永远相信海底捞
独坐敬亭山的音频
仁义礼智信校园班级楼道楼梯学校行为习惯文化墙设计案例分享