图知网
搜索
首页
热门推荐
图片分类
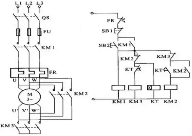
按钮手动控制——星三角降压启动——主电路接线
下载原图
相关图片
星三角启动原理
星三角启动 详细接线图,#星三角启动 控制电路!#星角降压 - 抖音
星三角降压启动线路图
星三角启动原理及接线图
星三角降压启动电路图原理详解,3张图简单易懂!
星三角和自耦降压启动电路图
为你推荐
连哭戏都这么仙秦岚一滴泪天上一颗星王祖贤的泪像断线的珍珠
杨幂loewe罗意威全球品牌代言人##杨幂法国街头漫步##时装周还得 855
世界最美的风景图片欣赏
免费定制个人专属签名
我和父母一起学习科学防控科技实践探究作品展一
07状态图例ppt
小中考孩子们成绩陆续出来了,满分的不少,辛苦的汗水浇出了小花 - 抖
石库门上海老酒黄酒12度红标350ml8瓶礼盒装