图知网
搜索
首页
热门推荐
图片分类
绿娃成长记之植物小百科
下载原图
相关图片
建议孩子们选取一种植物或动物进行细致观察并逐步记录其变化过程
数学手抄报,植物成长小报#手抄报模板 - 抖音
9月植物手抄报欣赏
绿娃成长记之植物小百科
关于植物的手抄报图片大全,内容 - 三年级科学植物的生活手抄报内容
植物和人一样,也有属于自己的身份呢!
为你推荐
张予曦你执裙背着光往我心里走
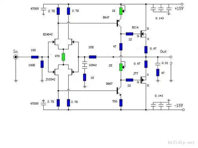
自制洞洞板高压分立前级
手绘包子馒头
为什么还不回我消息啊
渝宗老灶火锅(富洲新城店) 重庆美食排名第0 (共0个)
一分钟简笔西游牛魔王
增强法治观念 建设平安泰州 泰州中院举办全市法治大讲堂总堂
方太fotile智能升降油烟机cxw258em7tai视频