图知网
搜索
首页
热门推荐
图片分类
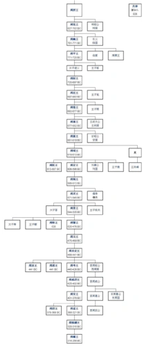
周朝皇帝列表
下载原图
相关图片
04周朝君主世系(资料丰富,内容详尽:已仔细校对,无错误)
皇帝顺序——清晰排序,简单易记
历史上真实的南北朝-周武帝和北周的强大-中国娱乐
周朝历代皇帝简介(周王朝历代帝王,姓名,年号,在位时常)
周朝皇帝列表
周朝历代国君列表.东周:公元前770年—前256年.平王东迁雒邑.
为你推荐
跟朕去兜风微信表情包搞笑图片表情
深圳锦绣中华,实景微缩景区,畅游大江南北锦绣河山
苏门答腊岛地图:印尼主要出口港口分布
学校卫生六一儿童节爱ta请关注ta的体重
迪马玉米秸秆茎穗双收收割机-度小视
玫瑰少年钢琴谱简易版-蔡依林-c调-虫虫钢琴
但你们俩这么窜,非要光天化日抢银行,抢民妇,哪有不被发现的道理.
变废为宝用铁丝做手工,没想到成品出来这么多人喜欢,附教程