图知网
搜索
首页
热门推荐
图片分类
《随喜功德》拼音/读音/英文/繁体
下载原图
相关图片
"随喜赞叹"具体该怎么用呢?
随喜赞叹 诸善功德--蓝字.jpg
此功德 · 庄严佛净土"慈悲喜舍" "广大福田" "随喜赞叹"圆满成就祈福
随喜赞叹!祝福别人,造福自己!
随喜赞叹是什么意思
成语之美随喜功德
为你推荐
男生少年感发型不烫不染碎发易打理
刘德华,他凭什么火了四十年,至今还有人追捧,看完你就明白了_呼和浩特
20171043dsmaxrhino多兵种协同出图流
说说你最喜欢的戴眼镜的二次元角色是谁?
主人回家发现,猫咪正在沙发上躺着呢,就是我想要的躺平生活呀!
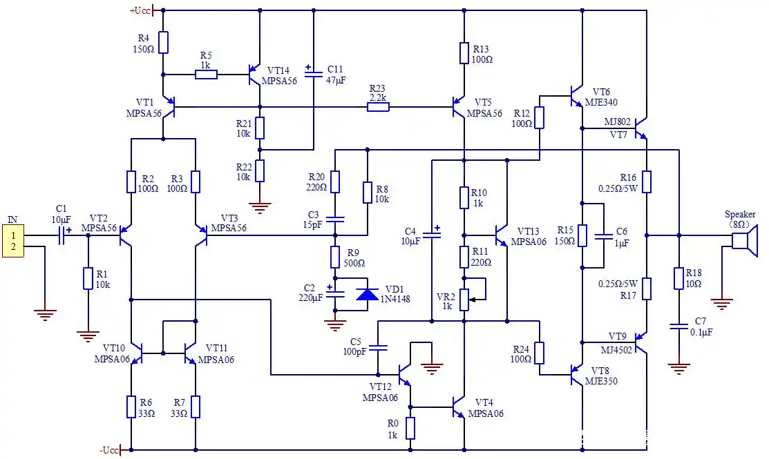
改善正负向转换速率的50w(ab类)hi-fi功放电路图
官方正品正版30届奥运平衡木冠军邓琳琳亲笔签名纪念封送礼佳品珍藏
张天爱cos貂蝉,扮演古代四美之一,你们喜欢吗?