图知网
搜索
首页
热门推荐
图片分类
全自动交流调压器电路
下载原图
相关图片
锂电池升压芯片ic电路图资料
67mt3608升压块模电路原理图及引脚参数等资料
tl494制作060v020abuck恒流恒压可调稳压电源效率大于95降压恒流电路
可控硅调压电路求解
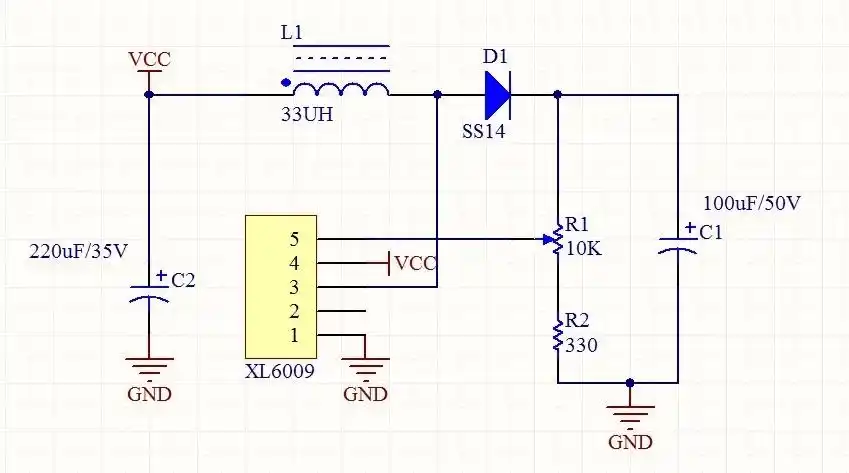
xl6009 dc-dc 升压模块 电源稳压模块输出可调 超lm2577 4a电流
升压电路
为你推荐
蔡徐坤[超话]# 2018.07.0.
小女孩舞蹈家跳蓝色背景
文档(共 5 页) 微信 支付宝 付费下载 相关主题 你可能喜欢 变速箱
23岁女子一月不换内裤,致外阴癌癌前病变!
刘先生的500元人民币
超级酸爽的挤黑头挤粉刺挤痘痘视频减压专用cr网络微博爆料
定做通用型铜线抽油烟机电机马达180w吸油烟机电机半封闭半铜4线轴承
航母上战斗机手起飞各种 指挥手势