图知网
搜索
首页
热门推荐
图片分类
手把手教你学习腹部解剖
下载原图
相关图片
人体结构|腹部肌肉.书 名:《艺用解剖学笔记》 页 码:56 - 抖音
解剖丨腹部腹壁腹膜
人体器官结构解剖图挂图腹部脏器肌肉内脏血管位置分布图
医学干货|超高清的《奈特人体解剖彩色图谱 腹部》(上)
【原创】 奈特图谱解剖>> 腹部部分
人体腹部解剖图,人体腹部解剖图谱_友友
为你推荐
蓝色风景h5背景
2800清代缂丝蓝地龙纹龙袍
2023洋气的法式浪漫卷发发型,主要的特点就是蓬松 慵懒 随意
冷酷耍帅的qq男生网名2019最新版
外国人的骗人套路 - 知乎
4月21日 13:01 关注 海绵宝宝 情侣头像 沙雕头像
原木木色贴花葡萄酒750ml标准实木红酒礼盒包装盒酒盒
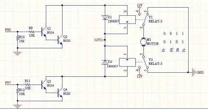
三极管驱动继电器电路图分析