图知网
搜索
首页
热门推荐
图片分类
辽国灭亡后,耶律大石建立西辽,西辽共有几位帝王,都是?
下载原图
相关图片
辽代皇帝世系 - 知乎
辽金皇帝简表
辽肃祖耶律耨里思的皇后
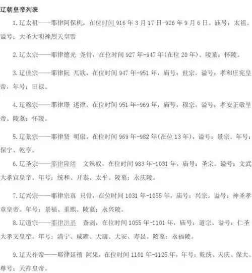
辽国_辽朝历史_辽朝皇帝列表
历代王朝皇帝谱系辽王朝皇帝即位顺序和谱系图
辽代皇帝列表
为你推荐
超霸气女生头像黑白二次元冷漠无情女生头像
卡通手指向上手势
厨力放出a多图杀猫a刚整理了一下之前收藏的圆桌骑士团的图
溺水小刀
张起灵动漫男生头像
钢琴谱:luv letter - c调修正版
五福玲珑居 主卧次卧独厨 可整租分租.四季青,板井路,世纪城 - 抖音
精美花卉插画矢量素材-堆糖,美好生活研究所