图知网
搜索
首页
热门推荐
图片分类
表情肖战表情包搞笑
下载原图
相关图片
肖战沙雕表情包
肖战#看看哥哥沙雕表情包哈哈哈,沙雕指数几级?
肖战表情包2 有点沙雕,慎入-肖战怎么可以这么帅
请世界善待肖战!我来送你一组肖战沙雕表情包
肖战沙雕表情包分享 肥虾速来斗图!
沙雕肖战晒搞怪自拍又开始玩自己五官了,工作室:失算了,捡包袱捡早了
为你推荐
英文卡通艺术字 26个字母
信息符号-按钮照片-正版商用图片0vi0i1-摄图新视界
尚装男装制版燕尾服制版
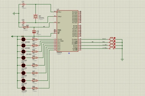
单片机按键控制流水灯程序proteuskeil
网红造型龙血树老桩多头龙须树客厅大型绿植室内大型绿植
冰雪奇缘
小婊砸往哪跑 - 满血复活来装逼啦_小人_可爱_搞笑表情
恺之越野bj40p雷神套件2寸升高改装案例丨黑武士篇