图知网
搜索
首页
热门推荐
图片分类
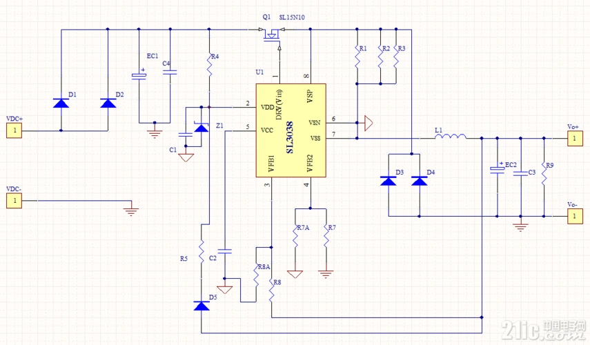
直流12v电源转化为5v的一些方案,供大家参考
下载原图
相关图片
用原子哥的12v转5v电路原理图做出来的电路不能正常工作
用7085设计个直流变压电路图,要求实现12v转5v.
求12v转5v的简单电路
dc8v-150v转5v3a转12v5a电动车控制器专用集成电路
5v升12v的电路图icmc34063
12v转5v电源设计方案(lm2596浅谈)
为你推荐
汾酒42度红盖475ml瓶装高粱山西杏花村国产粮食国产白酒
孩子们玩着微笑的卡通
宁队集训不忘给潘粤明电影做宣传,两人关系很好,相识过程很偶然_丁宁
匆匆那年 橙子爱古筝-----------------中国古筝网
xiangtai翔泰国产海南三去鲷鱼/罗非鱼700g/袋2条去鳃去鳞去内脏
归来的星光(降a调正谱)简谱歌词
东阳木雕挂件樟木装饰画工艺品中式客厅卧室玄关过道福字角花壁挂
黄山