图知网
搜索
首页
热门推荐
图片分类
至尊穆托大战哥斯拉
下载原图
相关图片
25只远古泰坦巨兽之至尊穆托,它是哥斯拉无法战胜的天敌_网易订阅
图文伙伴计划 #绘画 #穆托 - 抖音
25只远古泰坦巨兽之至尊穆托,它是哥斯拉无法战胜的天敌_网易订阅
解密哥斯拉为什么至尊穆托会是哥斯拉的天敌
完全克制哥斯拉,至尊穆托的5大超能力解析
25只远古泰坦巨兽之至尊穆托,它是哥斯拉无法战胜的天敌_网易订阅
为你推荐
开春建房22款二层现代风自建房别墅图纸推荐,简约大气好看不过时_风格
2021简单创意数字素材海报壁纸图片
可爱的简笔画小图案.
两只眼睛视觉能力不一样?判断"主视眼"的方法
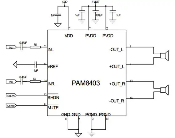
关于pam8403模块的简介
服饰内衣>女装>中老年女装>莫代尔>莫代尔妈妈夏装2024新款套装洋气
可爱的小男孩在工作室里笑图片
朱琳 86版《西游记》女儿国国王的扮演者,这黑白西装的写真真是冲破