图知网
搜索
首页
热门推荐
图片分类
图3-7 实心砖墙的砌式 (a)全顺式 (b)丁顺相间式 (c)一顺一丁式 (d)两
下载原图
相关图片
一丁一顺:一丁一顺是墙体砌法术语,又称"丁横拐","梅花丁".
厚度24cm墙如何砌
分别称为:①"顺",指砖的长边沿墙的轴线平放砌筑;②"丁",指砖的长边与
6 砌体组砌应上下错缝,内外搭砌;组砌方式宜采用一顺一丁,梅花丁,三顺
"一顺一丁"做法可以让墙体更坚固但是也更耗费砖料.
24墙墙角砌砖方法
为你推荐
莲花池公园旗袍秀 - 美篇
山海经中的珍奇异兽3已更完
婚庆用品数字气球加厚生日场地装饰布置浪漫道具铝箔金色背景1314
家乡的桥断桥幼儿园手工作业
卢修斯·马尔福魔法棒 哈利波特金属芯不发光魔杖 道具 礼物批发
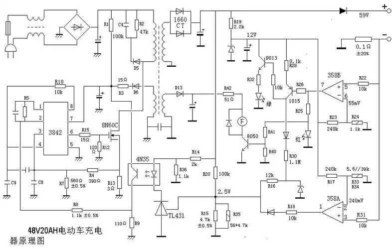
雅迪48v20a充电器电路图
迪士尼城堡场景图
以前农村几乎村村有傻子,疯子,呆子,为何现在少见了,咋回事?