图知网
搜索
首页
热门推荐
图片分类
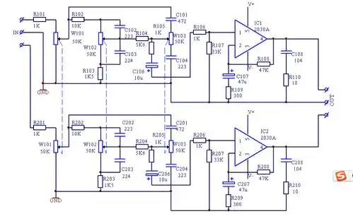
lm1875双电源功放电路
下载原图
相关图片
2009-10-12 请问各位高手 tda2030a功放块用单电源供电 可以吗?
双电源电路
先发一张lm1875的双电源的电路图吧
lm1875的双电源供电音频功率放大电路-电子管功放电路图-电子产品世界
lm1876双电源供电音频功率放大电路.pdf
我做了一个双电源正负15v的tda1521的功放请问我怎么做电源,要个多少
为你推荐
10张朋友圈都在用的刘德华"华仔头像"大汇总,收藏备用!
《梦幻西游》电脑版壁纸站_《梦幻西游》电脑版官方网站
奥利奥广告扭一扭扭一扭舔一舔泡一泡奥利奥扭一扭舔一舔泡一泡广告
最新制作500常用字练习字帖167全套36页
黄龄眼神太魅惑人心一曲痒一开口就酥了唱醉人心太美
枪林弹雨炮火连天激烈交战战争动画视频素材
白鸟姬
云母晶体白色大理石粗糙白云母云母石混合片麻岩混合岩改为岩带图案