图知网
搜索
首页
热门推荐
图片分类
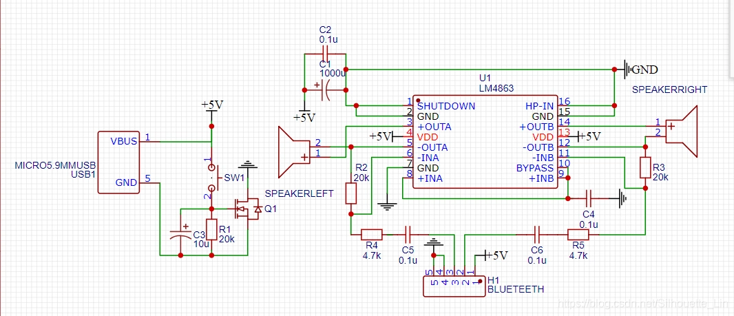
蓝牙音箱的制作方法
下载原图
相关图片
蓝牙音响设计原理图参考
实验7 蓝牙读卡小音箱原理图tf bt
暑假小制作diy蓝牙小音箱
模块蓝牙音频接收器模块mh-m18/m28/m38无线diy无损车载音箱电路板4
cn202773067u_一种蓝牙音箱有效
蓝牙音箱制造技术
为你推荐
头文字d为什么乾信司这个角色褒贬不一他究竟存在怎样的意义
今年流行"空气烫"◆◆◆◆◆◆空气烫发适合喜欢追逐潮流的妹子
《大鱼海棠》唯美壁纸合集
文字控励志高清桌面壁纸
恒好ev1
小雏菊种子播种时间
后视图母亲和孩子女孩手牵手,张开双臂.
开心农场