图知网
搜索
首页
热门推荐
图片分类
科比的"嘘嘘"
下载原图
相关图片
你好~ la美国洛杉矶的缩写,洛杉矶湖人队的科比就喜欢用这个手势
图文-[nba]超音速99-106湖人 科比持球单打
科比头像
科比在奥运会上投进关键球后,用右臂锤着自己的胸口,那个图片哪个网站
组图:湖人负热火科比怒扣詹姆斯 韦德舒展灌篮
众所周知,科比是每件事情都要快人一部,为了练就更好的投篮技术,科比
为你推荐
雪梨张大奕周扬青比美_高清图集_新浪网
语文老师发的一年级下册生字注音组词笔顺必须收藏
大学生体测数据管理系统源码开题
品味黎家青金桔果汁小青金桔植物果蔬金橘柠檬饮料青金桔318ml6罐装
东风日产轩逸经典综合工况油耗594升
博物馆吃淮扬菜,船游清江浦里运河,醉美是淮安_隋唐大运河_的发展
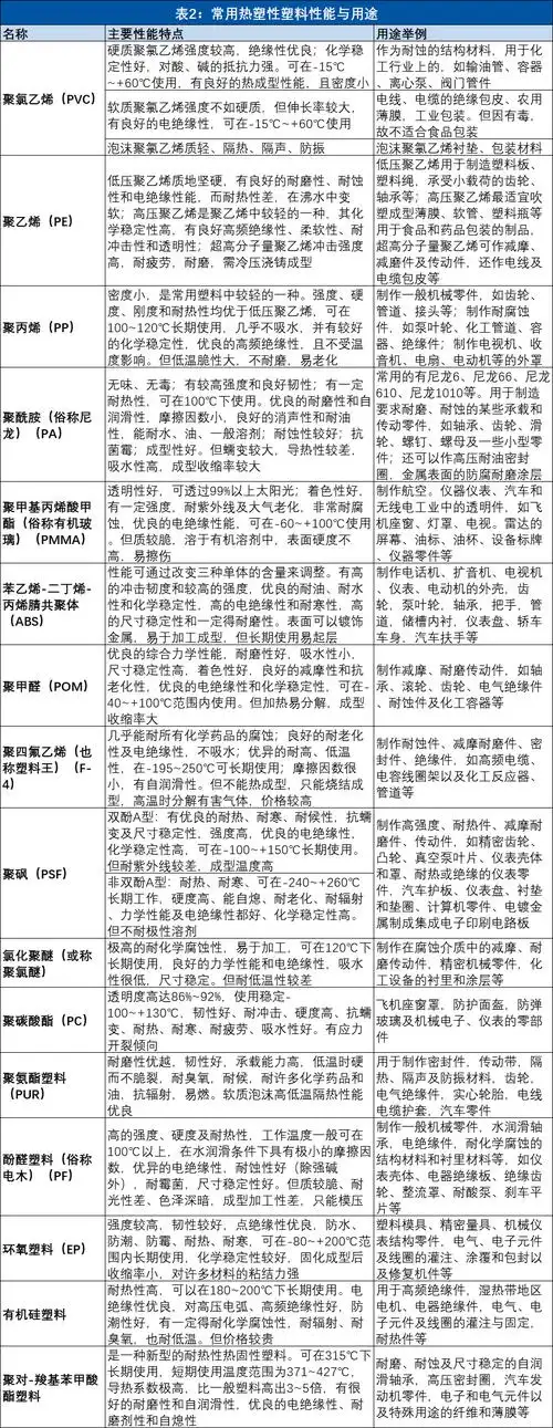
3张表为你整理常见塑料性能及用途!
小星星吉他谱_经典入门儿歌_初级入门吉他谱