图知网
搜索
首页
热门推荐
图片分类
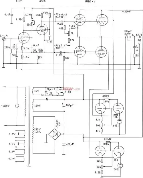
复合管otl功放电路(6v).jpg
下载原图
相关图片
单电源供电的otl功放电路
电脑桌面otl小功放电路图自适应电源电压1045v
otl 10w单声道功放电原理图
otl功率放大器
otl功率放大器电路图
新型五极功率电子管otl功放电路
为你推荐
不露脸真人头像_女生头像_我要个性网
微信头像男生动漫黑白的翅膀【点击鼠标右键下载】
我的素描作品铅 strong>笔画野草 /strong>原创每日一画
演员-c调简单版双手简谱预览1
开始懂了吉他谱
可爱简单插画萌物78米妮卡通情侣壁纸78637871
【裴珠泫】难得展示脆弱的一面,眼含泪花给粉丝们唱歌
钢筋扳手快速管子钳多功能钢筋套筒扳手直螺纹连接套筒检测扳手