图知网
搜索
首页
热门推荐
图片分类
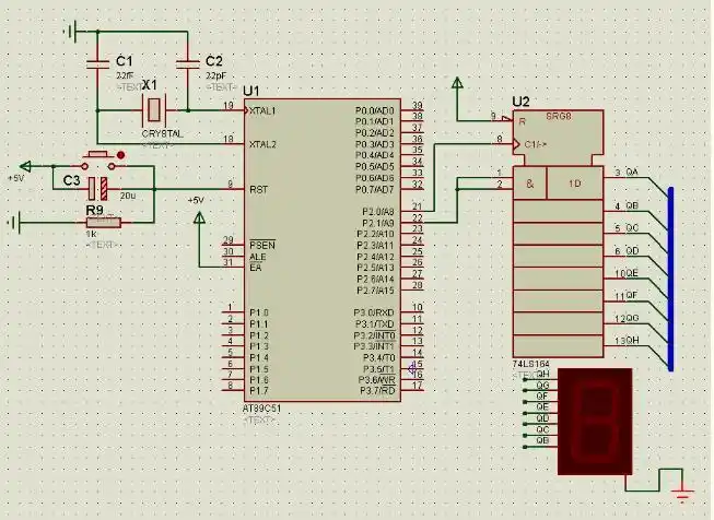
实验板上的数码管部分的电路如图3.
下载原图
相关图片
单片机学习03两个4位一体数码管
msp430hc595驱动四位共阴极数码管原理图
stm32单片机控制4位共阴数码管上拉电阻应该加在位选口上还是加在有
怎么用下边的电路图用独立按键控制4位共阳极数码管显示数字2135,最好
四位数码管显示模块的pcb电路图
74ls164驱动4位数码管74ls164驱动数码管电路
为你推荐
林志玲有多美?看她穿旗袍的效果就知道了,一个眼神让人怦然心动
拍摄《警察故事3超级警察》时,她在跳车过程中发生意外,造成多处骨折.
贵报手绘三月三你家蒸五色糯米饭了吗贵港广西dou知道广西过三月三的
44款欧美男士莫霍克发型,让你欣赏瞧瞧!
简单的书架,很适合diy
nba球星头像
昼夜连绵—头像自截
如图已知圆柱底面的周长为4dm圆柱高为2dm在圆柱的侧面上过点a和点c嵌