图知网
搜索
首页
热门推荐
图片分类
新生活化妆品
下载原图
相关图片
97雅诗兰黛线雕精华成分表雅诗兰黛专研紧塑精华素中文标
化妆品成分表
是抗老产品中的明星成分棕榈酰二肽 五肽这个成分是可以增加皮肤弹性
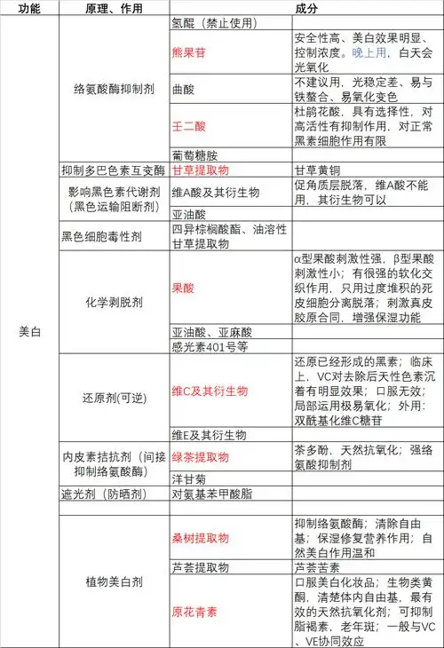
化妆品成分总结保湿美白抗皱
护肤品成分表
史上最全护肤品成分
为你推荐
简笔画丨怎么画刺客伍六七71详细过程
湘湖夏季的美色与荷花盛开的姿态.
安井黄金蛋饺早茶早餐点心冷冻食品水饺饺子鸡肉猪肉蛋黄煎饺火锅
木质物品劈柴卡通矢量扁平风格
访览东四胡同博物馆 在四合院里感受北京文化
请问泥沙型胆结石有没有比较好的治疗方案? - 知乎
根据烧伤的严重程度,可进行如下分级.
《奉献爱心》,——三九班手抄报六