图知网
搜索
首页
热门推荐
图片分类
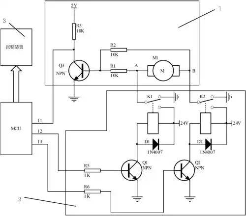
本发明是有关于一种电动卷闸门无线控制系统,包括:gsm模块,数据处理器
下载原图
相关图片
电动卷闸门控制原理图
卷帘门电机控制电路原理图
cn207131310u_一种防冲顶卷帘门直流电机控制器有效
防火卷帘门控制器_技术前沿
拉闸门卷闸门车库门感应门电机 - 电气控制批发网
防火卷帘门接线以及联动控制
为你推荐
简笔画 #零基础学画画 #画个简笔画 #画画打卡 #简笔画教程
粉色系 纯色 电脑 壁纸 1920*1080 - 堆糖,美图壁纸兴趣社区
这样淋浴房内的积水能够快速的排出,每次淋浴完业主再也不用卫生间
从宋江的选择里看《水浒》 - 水浒传(全二册) - 豆瓣
主人把家猪和野猪一起养没想到发生惨烈一幕镜头拍下全过程
骞生源 汉中凉皮米皮280g 陕西特产面皮秦镇米皮擀面皮小吃 280gx2袋
死神简笔画图片死神儿童画怎么画死神简笔画简单又好看死神简笔画带
北京房山首创奥莱二期和熙悦天街随拍