图知网
搜索
首页
热门推荐
图片分类
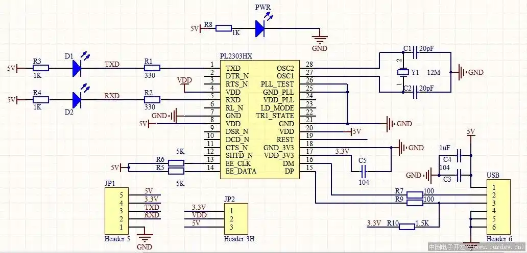
手工制作02pl2303hx02的usb转ttl电平串口的电路过路老熊新浪博客
下载原图
相关图片
简单的usb转ttl的模块 (原文件名:1.jpg)
帮我看看这个pl2303hx 的usb转ttl图有没有问题?
文档下载 所有分类 工程科技 电子/电路 > usb_ttl,usb转ttl,ch341
工程科技 信息与通信 > stc单片机usb下载器原理图 usb转ttl2,电路
自制usb转ttl模块 - 哥本哈根的日志 - 网易博客
基于pl2303hx芯片的usb转ttl电路设计
为你推荐
曾黎:从来只和自己比较,享受自我的当下比"红"重要!
三角地现代简约风格厨房装修效果图
首钢园滑雪大跳台
女,一年前因感情纠纷过度自责 给自己造成严重自残 并轻生未成功 如今
元稹|《行宫》
电影《蛇之战》定档:神秘海域巨蛇嗜血索命
普鲁士巨鼠
斯柯达明锐rs