图知网
搜索
首页
热门推荐
图片分类
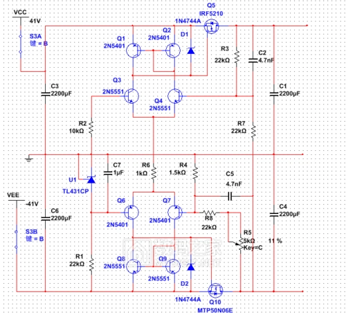
双电源电路图
下载原图
相关图片
先发一张lm1875的双电源的电路图吧
双电源1969电路做前级
双电源运放具体怎么个接法
双12v功放电原电路图
正负双电源低压降高性能
2013-07-26 19:51提问者采纳 是单电源的 两路功放 电路一致,可以在
为你推荐
黄明昊密逃最新剧照曝光,白衬衫黑领带戴眼镜……_高清图集_新浪网
很好看月亮背景的女生动漫头像图片
iu短发##iu李知恩美图
三级头盔简笔画三级头盔简笔画步骤图如何画三级头盔简笔画吃鸡三级
小小梦魇 little nightmares
长子手执肩扛招魂幡.
戴尔笔记本电脑白名单!认准这些,千万别买到韭菜机!
凤凰主持人田桐:看我稳稳的成长_卫视频道_凤凰网