图知网
搜索
首页
热门推荐
图片分类
rs485接线方式小科普
下载原图
相关图片
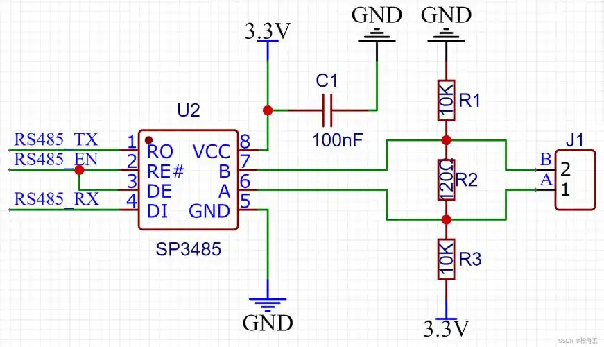
rs485 电路图----普通收发
常见串口通讯plc与rs232/rs485/rs422接线图 - 抖音
rs232rs485串口接线详解
rs485接线.png
485通讯接线图
cb1241-rs485的与通信伙伴的接线图如下
为你推荐
鹿晗,那简直不要太浪漫,狠狠期待一张能让服务器再次崩溃的结婚官宣!
一大波巨蟹座头像壁纸向你砸来!
宾馆收银台
怎么自制牛奶布丁
来自欧盟成员国意大利的两枚2欧元硬币
纯铜香炉家用室内供奉佛香供香无烟香拜神礼佛竹签香插香焚香炉
美人鱼儿童画
第七代蓝鸟,u11车系,1983-1990今天,也许后驱车已经在新车市场上变成