图知网
搜索
首页
热门推荐
图片分类
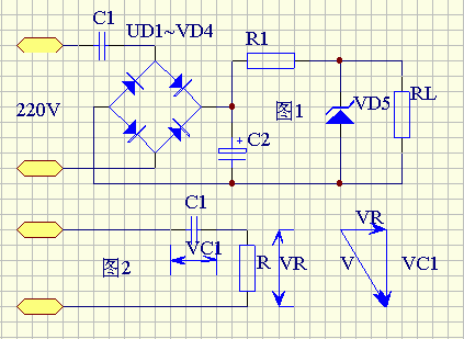
阻容降压电路求指教
下载原图
相关图片
电容降压电路原理
退休工程师 馆藏分类 采用电容降压时应注意以下几点: 1 根据负载的
电容降压电路图
在电路中怎样用电容来降压,怎么计算降压的大小?
电容降压式电源的电路原理详细说明
电容降压电路的特点及元器件选择
为你推荐
侧颜无敌仙气十足,韩国超美女友脸《金娜熙》|韩国美女_网易订阅
《神盾局特工》s.h.i.e.l.d.金属徽章卡包 真皮证件夹 个性定制款
手鼓节拍老师40条节奏型
x1雨刷玻璃水_宝马x1论坛_手机汽车之家
靳东初恋女友隋俊波:历经波折终获幸福 隋俊波,靳东的初恋女友,如今已
jk少女制服第8期十二月奇迹格裙
arashi
幼儿园中班数学试题7