图知网
搜索
首页
热门推荐
图片分类
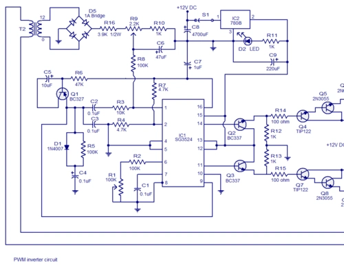
单硅后级接线图
下载原图
相关图片
单硅后级接线图
逆变器电路图大全之一
逆变器电路
单硅后级的占空比问题
直流到交流逆变器
能讲讲这个逆变器的后级的作用吗 这个图上的字母三个a是啥意思 以及
为你推荐
任嘉伦 叶冲 秋蝉
秋天风景画.暑假在家,来跟着我一起来画有趣的秋天风景画吧!简 - 抖音
800_1422竖版 竖屏
全身的骨骼杭州芳疗学校
商务车改装汽车折叠床椅 面包车房车座椅 大通依维柯 金杯福田
nike耐克正品zoomkobevenomenon男子科比毒液6篮篮球鞋
冀教版小学英语三年级上册单词表(带音标)
手套小猫也爱玩捏塑料泡泡 94 #春日cityhappy计划#/固执的