图知网
搜索
首页
热门推荐
图片分类
中华香烟中华香烟价格表图大全
下载原图
相关图片
中华香烟60-70元左右的烟都有哪些? - 择烟网
2,中华(金短支)3,中华(金中支非卖)本站提供的香烟价格数据仅供参考
中华烟多少钱一包 中华烟价格表图
中华烟的种类及价格图片2022最新中华烟的种类及价格汇总
中华金短支香烟价格多少一包2023价格一览表
中华烟是否有细枝?
为你推荐
桂林山水美图87幅,秀丽迷人,美如画卷
testimonials 05
壁纸7878古明地恋东方project778期
无醇酒的种类:市面的无醇酒可以分成以下两种
肌肉组织粘液 纤毛虫
茶饼病中后期
古装拍照背景布摄影背景布全家福古风背景网红主播直播背景布32
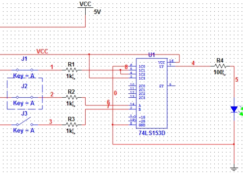
数据选择器设计三人表决器电路图(74ls153). (1)设计电路图如下