图知网
搜索
首页
热门推荐
图片分类
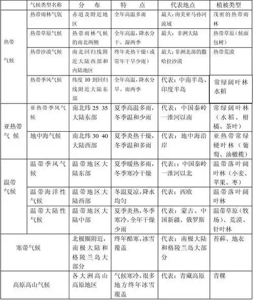
气候类型总结表
下载原图
相关图片
世界的气候类型特征及其气温和降水图清晰归纳
全球气候类型分布特点及成因表格
9种气候类型
七年级地理 气候类型特点归纳表 世界主要气候类型的分布规律,典型
世界各地气候类型特点及分布
世界主要气候类型分布及其特点
为你推荐
易烊千玺连续四年为空军招飞宣传,身穿制服眼神坚毅,少年变硬汉
qq女头像可爱俏皮好看 我是一个小仙女,女生头像图片-回车桌面
卡通图片可爱呆萌头像
父亲的爱丨寒假班五年级佳作
青少年男士短发发型大全_发型图片
pvc直角三通upvc塑料排水管配件给水管立体接头upvc管
苓妹与咬米合拍视频意外暴露真实身高1米5阵营再添新人
不心动挑战#超级漂亮的美女姐姐