图知网
搜索
首页
热门推荐
图片分类
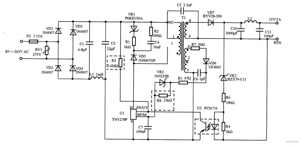
一种dcdc电源模块电路
下载原图
相关图片
电源模块原理图三
电源模块电路图50种常用经典电路图
文档下载 所有分类 > 电源电路模块1.3 电路图及原理分析 1.
电源模块有哪几种
2006(uc3842)电源模块剖析及在开关电源维修
这个5v电源模块的工作原理,急!
为你推荐
张一山雅痞时尚帅气写真高清壁纸
新帅气小男孩发型14款,时尚有型真精神,爸爸妈妈快收藏
su素材地形创意椭圆小面积私人会所别墅住宅屋顶构架建筑su模型
又一硅谷传奇人物陨落:红杉资本创始人唐 · 瓦伦丁去世
同样是城市,为什么生在上海的人就很受人喜欢?
永红不锈钢(图)-云南不锈钢阳台护栏安装-不锈钢阳台护栏
21年凯迪拉克ct5,只需15万.21年9月凯迪拉克ct5 - 抖音
王者荣耀/农药 五黑头像动漫 猴子【孙悟空】