图知网
搜索
首页
热门推荐
图片分类
101种胆机电路图
下载原图
相关图片
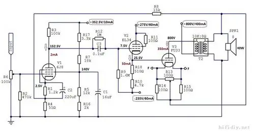
有请各位老烧及版主帮我瞅瞅fu33的电路图,多谢了!
有请各位老烧及版主帮我瞅瞅fu33的电路图,多谢了!
有请各位老烧及版主帮我瞅瞅fu33的电路图多谢了
胆机电路图集
胆机制作老穷烧即将宣战fu33833
69 胆机diy论坛 69 有请各位老烧及版主帮我瞅瞅fu33的电路图
为你推荐
用放大镜找地图
景甜明星壁纸30
文苑楼现代简约二室一厅装修效果图
韩载锡李荷妮宋英昌朴成雄尹泽李成韩导演等活动0915上午电影hit发布
铠甲
可爱pu磁扣笔记本少女心网红手账本女生日记本ins风中小学生本子
p>詹姆斯·马库斯(james marcus)是 a target="_blank" href="/item
福州小区 罗源小区 罗源小区 香缇半岛 香缇半岛怎么样