图知网
搜索
首页
热门推荐
图片分类
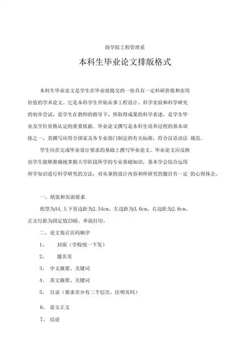
2020毕业论文编排格式.doc
下载原图
相关图片
本科毕业设计论文正文格式模板
完整版广州大学本科生毕业论文排版格式
第一次写毕业论文一定要知道的格式排版技巧
山东科技大学研究生学位论文排版打印格式
论文排版格式模板
论文格式范文
为你推荐
鲸鱼与星空组合成星辰大海图片
下一张 下一组 相关专题 背影图片 相关标签 2021新款长发背影气质
司藤白英为何要先安排复活司藤而不是直接复活自己
大脑植入计算机?人工智能发展到如此程度,或许你会有隐忧
纯干货4组标题文字组排版练习版式必备
克罗心男装加盟
100种花卉勾法第79种绣球花附图解
北京植物园百花盛开,景色怡人.