图知网
搜索
首页
热门推荐
图片分类
六年级解决问题能力测试
下载原图
相关图片
六年级下册解决问题
(苏教版)六年级数学下册《解决问题的策略》练习题.doc
六年级下册解决问题
人教版数学六年级下册用正比例解决问题练习题
数学北师大版六年级下册用正比例解决问题.docx
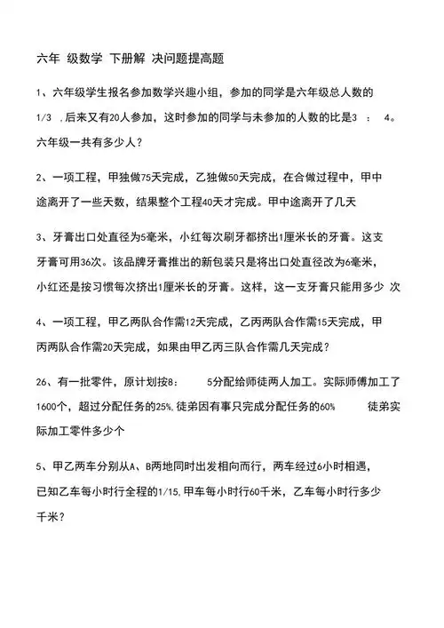
六年级数学下册解决问题提高题
为你推荐
千千阙歌-陈慧娴〖数字简谱〗钢琴谱-风无痕流行钢琴-虫虫钢琴
procreate笔刷:干油墨喜欢可以点赞收藏哦#画画 #绘画 #手帐 #边框
地图名称:晋祠博物馆游览地图 所在地:山西—太原
洗车场地面设计效果图来看一下吧
因为长相酷似祖父,还曾在电视剧《决战上高》里出演张灵甫一角
肝癌一线治疗新药乐卫玛中国获批11月份即可购买
乾隆孝粉八卦玉蝶
台风少年团/祺鑫/马嘉祺/丁程鑫