图知网
搜索
首页
热门推荐
图片分类
红外遥控电路设计
下载原图
相关图片
当遥控器处于学习状态时,使用者每按一个控制键,红外线接收电路就开始
基础知识:红外遥控通信原理
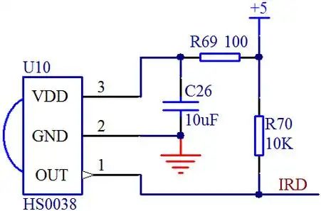
(5)红外检测模块 红外检测模块原理图如下
最简单的红外报警电路
红外接收电路
红外传感器电路图
为你推荐
寸头发型
齐白石人物简笔画
骂人的熊猫头有人要吗?_公众_表情_因为
登顶热搜榜首林依晨许玮甯联手新作揭开成人世界伪装的面纱
我太累了 太难了_太难_太累表情
麦登橄榄球17壁纸1920x1080分辨率查看
婚纱手稿|服装|正装/礼服|aceyqian - 临摹作品 - 站酷 (zcool)
火柴棒教具 火柴棒拼图玩具 幼儿园区域区角中大班手工制作玩教具材料