图知网
搜索
首页
热门推荐
图片分类
九年级化学学生实验报告单2018.docx
下载原图
相关图片
大学 #无机及分析化学实验 #实验报告
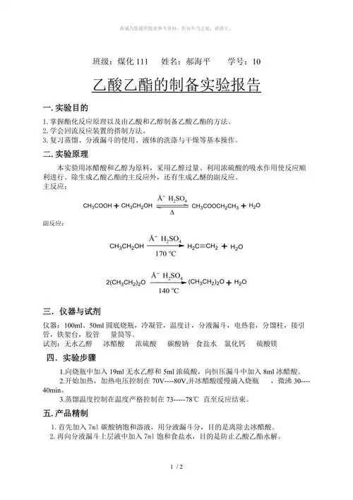
乙酸乙酯的制备实验报告word版
有机化学实验报告
化学实验报告配置氯化钠溶液
正溴丁烷的制备实验报告
无机化学实验报告过氧化氢分解热的测定
为你推荐
苏联丧尸vs纳粹丧尸,一场把人类内脏玩出新花样的世界大战
《我的英雄学院》头像,看一眼就心动
张凌赫,陈都灵新剧演情侣,网友喊话:不可以孩子,那是妈妈|陈瑶|杨幂
简单墙绘黑白
boy london旗舰官网春季品牌英文logo印花情侣休闲连帽卫衣600702
表情包名称: 钱,我需要钱钱关注公众号:bqbn33,每日更新斗图表情包!
发光的蜡烛免抠元素图片-元素素材4333390-万素网
卡通一堆黄绿色带阴影的小米粒矢