图知网
搜索
首页
热门推荐
图片分类
本科毕业论文写作格式模板参考word
下载原图
相关图片
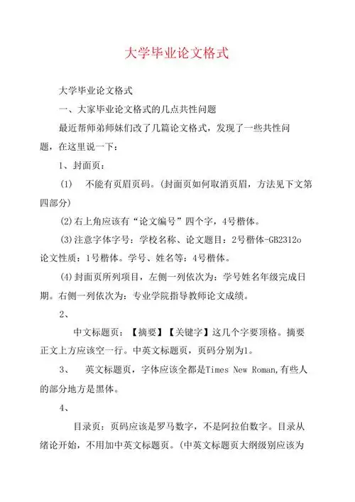
大学毕业论文格式
毕业论文格式范文
模板范例论文格式
论文格式范文
湖南农业大学本部毕业论文格式.pdf 6页
首都经济贸易大学本科毕业论文格式模板范文
为你推荐
王源欧阳娜娜恋情"实锤"?《姑娘》疑似表白娜娜,2点让你信服
花朵简笔画 植物简笔画.第一步,画6个圆,每个圆上加上线条 - 抖音
葛优|廖凡|谢贤|谢霆锋|董子健|娱乐圈_网易订阅
[建设]铺轨逼近市郊 兰渝铁路"枕梁墙"蔚为壮观
古风动画《长生殿》,昆曲搭配古韵优美的画面
小羊三人闺蜜头像
去年夏天-王大毛-d调 -流行钢琴五线谱
法务咨询圈